一、因公临时出国报销文件依据是什么?
《天津大学因公临时出国经费管理办法》(天大校财[2018]9号)
二、因公临时出国费用报销要点
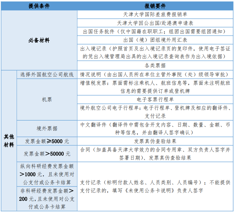
(1)因公临时出国报销时需要提供哪些材料?

(2)因公临时出国支出范围包括什么?
因公临时出国支出范围包括:国际旅费、国外城市间交通费、住宿费、伙食费、公杂费和其他费用。
国际旅费,是指出境口岸至入境口岸的旅费。
国外城市间交通费,是指为完成工作任务所必须发生的,在出访国家的城市与城市之间的交通费用。
住宿费是指出国人员在国外发生的住宿费用。
伙食费是指出国人员在国外期间的日常伙食费用。
公杂费是指出国人员在国外期间的市内交通、邮电、办公用品、必要的小费等费用。
其他费用主要是指出国护照、签证、使馆、照相等手续费;必需的保险费、防疫费、国际会议注册费、会员费等费用。
(3)国际旅费的报销标准是什么?
出国人员应当严格按照规定等级乘坐交通工具。未按规定等级乘坐交通工具的,超支部分由个人自理。省部级人员、院士的随行一人可乘坐同等级交通工具。出国人员乘坐交通工具等级标准见下表:

(4)因公临时出国住宿费如何报销?
因公临时出国住宿费是根据实际出访天数和用汇表中的批准金额核算的,在标准内发生的住宿费凭有效票据报销,超出标准的部分自理。
参加国际会议等的出国人员,原则上应当按照规定的住宿费标准执行。如对方组织单位指定或推荐酒店,应当严格把关,通过询价方式从紧安排,超出费用标准的,须事先报国际合作与交流处备案。经批准,住宿费可凭有效票据报销。
省部级人员、院士按规定安排普通套房的,住宿费及按固定比例收取的服务费据实报销;服务费无固定比例的,按不超过住宿费的5%报销。
(5)因公临时出国伙食费、公杂费如何报销?
因公临时出国伙食费和公杂费是根据实际出访天数和用汇表中的批准金额核算的。如出访时间小于批准时间,按天扣减伙食、公杂费。伙食公杂费定额包干,无需提供发票。
外方以现金或实物形式提供伙食费和公杂费接待我代表团组的,出国人员不再领取伙食费和公杂费。外方以现金或实物形式,为我出访团组仅提供交通接待的,出国人员可按标准的 40%领取公杂费。
(6)实际出访信息与审批信息不一致怎么办?
信息不一致的出访需经由国际合作与交流处重新审批后方可报销。(学生只变更转机地点的出访,由所在学院(部)审批。)
(7)出访团组是否可以委托第三方机构组织?
根据工作需要和特点,不宜个人包干的出访团组,其伙食费和公杂费由出访团组统一掌握,包干使用;相关团组费用凭团组通知和有效票据报销,出国人员不再领取伙食费、公杂费。出访团组需由具备组团资质的机构组织,不能通过旅行社等中介机构打包付费。
(8)因公临时出国允许报销的其他费用有哪些?
因公出国办理护照、签证、使馆、照相等手续费;必需的保险费、防疫费、国际会议注册费及会员费等费用,凭有效票据报销。出国人员可根据出访时间及实际需要购买国际航空保险及境外紧急援助保险各一份,凭有效票据连同出访相关票据经财务处审核后报销。
出国人员在国外期间确因出访任务需要而发生的特殊事项的相关费用,经主管外事校级领导审批后可凭有效票据报销,公杂费按标准发放。
(9)实际出访信息与审批信息不一致怎么办?
为切实加强审核审批管理,严格执行出访规定,因公出国人员要严格按照国际合作与交流处审批结果执行出访任务,严禁随便更改行程和访问内容。若因特殊情况需要变更行程和访问内容的,需报国际合作与交流处审批。(学生只变更转机地点的出访,由所在学院(部)审批)。
(10)因公临时出国(境)财务报销的流程是什么?

★温馨提示
(1)选择经济合理的路线。出国人员应当优先选择由我国航空公司运营的国际航线,由于航班衔接等原因确需选择外国航空公司航线的,应当由出国人员所在单位主管外事院(处)级领导审批后按相关规定报销。不得以任何理由绕道旅行,或以过境名义变相增加出访国家和时间。
(2)因公临时出国购买机票,应按照经济适用的原则,选择优惠票价,并尽可能购买往返机票。机票款应通过公务卡、对公转账方式支付,不得以现金支付。
(3)出访团组对外原则上不搞宴请,确需宴请的,应当连同出国计划一并报批,宴请标准按照所在国家和地区的伙食费标准掌握。
(4)出国人员根据出访任务需要在一个国家城市间往来,应当事先经学校国际合作与交流处审批出国路线,未经审批不得在国外城市间往来,所产生的相关费用不予报销。
(5)出国费用的报销不能分次办理,各出国团组需整理好全部票据后,一次性完成财务报销手续。无法提供正规电子票据或相应支付凭证的费用支出不予报销。